Corporate Info
Corporate Profile
BOC & BOD
Group Structure
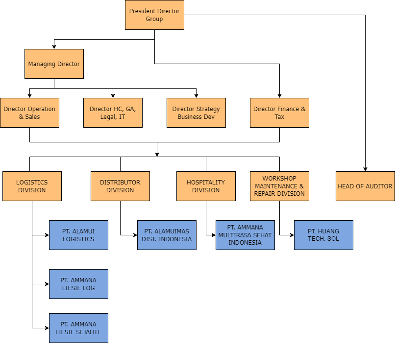
Company Structure
Corporate Governance
Awards
CSR
Brands & Services
Brands
Logistic Services
Distributor Services
Hospitality Services
Workshop Maintenance & Repair Services
Business Opportunity
Distributor
Hospitality
Career
Contact Us
Logistics
Distributor
Hospitality
Workshop Maintenance & Repair
company structure
We believe all units have important functions in the company
company structure